4 Bit Johnson Counter Circuit Diagram 16. The 4 Bit Synchron

Rodrick O'Hara

4 Bit Johnson Counter Circuit Diagram 16. The 4 Bit Synchron

4 bit ring counter circuit diagram and truth table Contador de anillos en lógica digital – part 1 – barcelona geeks 4-bit johnson counter 4 bit johnson counter circuit diagram

Circuit Design of a 4-bit Binary Counter Using D Flip-flops - VLSIFacts

Counter bit johnson code verilog vhdl circuit diagram testbench shown example below ckt digital tricks coding tips states Analysis of counter circuits 4 bit johnson counter circuit diagram

Counter johnson circuit diagram bit experiment digital alpha electronics

Ameise wollen schädlich 2 bit counter using d flip flop kabel exotisch4-bit johnson counter 4 bit ripple counter using d flip flopDigital up down counter circuit diagram.

16. the 4 bit synchronous up counter circuit constructed with tSolved 2- implement the 4-bit johnson counter circuit show 4 bit johnson counter circuit diagram4 bit ring counter circuit diagram.

Analysis Of Counter Circuits
Analysis Of Counter Circuits

4-bit johnson counter

3 make circuit 4 bit johnson counter according following figure ffi 04 bit down counter with edge triggered flip flop Counter circuit diagramJohnson digital counter circuit diagram using d flip flop 7474 (3 bit/4.

4 bit johnson counter circuit diagramContador n-bit johnson em lógica digital – acervo lima State flop binary circuit flops truth construct4 bit johnson counter.

Modifikasi Synchronous Counter Menjadi Decade Counter
Modifikasi Synchronous Counter Menjadi Decade Counter

4 bit johnson counter circuit diagram

Counter multisim4 bit johnson counter circuit diagram Verilog johnson counter4 bit asynchronous up counter.

Verilog coding tips and tricks: verilog code for 4 bit johnson counterCounter johnson circuit electrical4u event used count which Johnson counter: a digital sequential logic circuitRing trudiogmor working.

16. The 4 bit synchronous up counter circuit constructed with T
16. The 4 bit synchronous up counter circuit constructed with T

Circuit design of a 4-bit binary counter using d flip-flops

Counters counter flip circuitverse flopsCircuit diagram of johnson counter Ring counter & johnson counterF-alpha.net: experiment 15.

Modifikasi synchronous counter menjadi decade counterDigital counters .

Output
Output
Contador de anillos en lógica digital – Part 1 – Barcelona Geeks
Contador de anillos en lógica digital – Part 1 – Barcelona Geeks
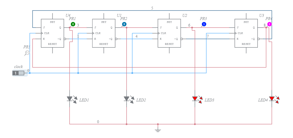
4 bit johnson counter - Multisim Live
4 bit johnson counter - Multisim Live
Verilog Coding Tips and Tricks: Verilog code for 4 bit Johnson Counter
Verilog Coding Tips and Tricks: Verilog code for 4 bit Johnson Counter
Johnson Digital Counter Circuit Diagram Using D Flip Flop 7474 (3 Bit/4
Johnson Digital Counter Circuit Diagram Using D Flip Flop 7474 (3 Bit/4
Digital Up Down Counter Circuit Diagram
Digital Up Down Counter Circuit Diagram
4 Bit Johnson Counter Circuit Diagram - Circuit Diagram
4 Bit Johnson Counter Circuit Diagram - Circuit Diagram
4 Bit Asynchronous Up Counter - YouTube
4 Bit Asynchronous Up Counter - YouTube
Circuit Design of a 4-bit Binary Counter Using D Flip-flops - VLSIFacts
Circuit Design of a 4-bit Binary Counter Using D Flip-flops - VLSIFacts

Related Post